首页
产品中心
安全互联汽车
通信基础设施
工业
移动设备
智慧城市
智慧家居
解决方案
安全互联汽车
通信基础设施
工业
移动设备
智慧城市
智慧家居
新闻资讯
行业动态
公司新闻
关于我们
公司简介
经营理念
荣誉资质
组织机构
品质中心
联系我们
联系方式
公司信息
产品中心
安全互联汽车
通信基础设施
工业
移动设备
智慧城市
智慧家居
解决方案
安全互联汽车
通信基础设施
工业
移动设备
智慧城市
智慧家居
新闻资讯
行业动态
公司新闻
关于我们
公司简介
经营理念
荣誉资质
组织机构
品质中心
联系我们
联系方式
公司信息
关于我们
ABOUT US
公司简介
经营理念
荣誉资质
组织机构
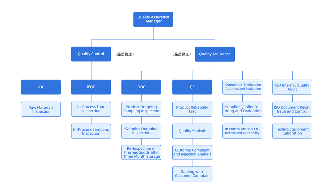
品质中心
位置:
首页
>
关于我们
>
品质中心
品质中心
138022278052